中国政府网
|
湖南省政府网
|
邵阳市政府网
设为首页
|
加入收藏
|
无障碍浏览
网站首页
走进隆回
领导机构
政务动态
政务公开
办事服务
互动交流
网站首页
走进隆回
领导机构
政务动态
政务公开
办事服务
政民互动
当前位置: 首页 > 信息公开
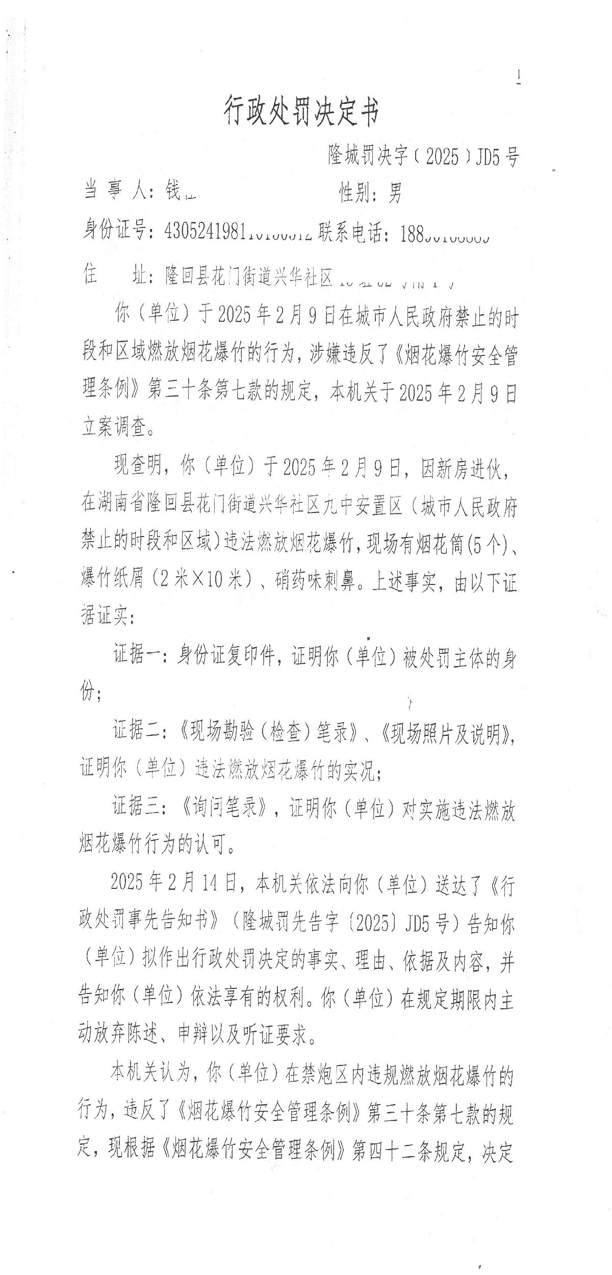
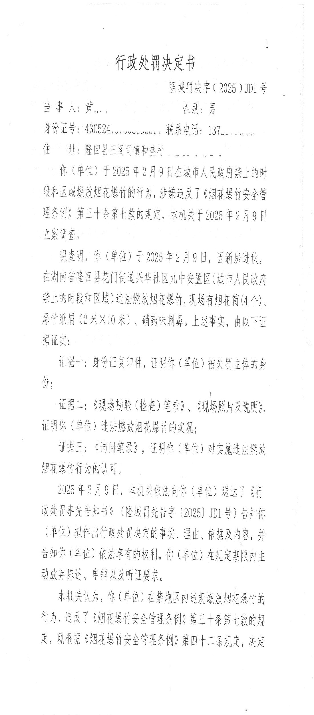
隆回县城市管理和综合执法局2月行政处罚决定书
文件名称:
隆回县城市管理和综合执法局2月行政处罚决定书
统一登记号:
索引号:
4305240029/2025-00826
发文编号:
公开目录:
行政处罚
公开责任部门:
隆回县城管执法局
发文日期:
2025-02-28
公开形式:
主动公开
生效日期 :
2025-02-28
有效期:
长期
(
一审:
二审:
三审:
)
扫一扫在手机打开当前页
相关文章
【打印文章】
【关闭】
分享到:
国家部委网站
省市政府网站
省直单位网站
市州县区网站
网站地图
单位办公电话
主办单位: 隆回县人民政府 承办: 隆回县数据局 (电话:0739-8242461) 网 址: www.longhui.gov.cn
湘公网安备:43052402000128号
备案号:
湘ICP备20005264号
网站标识码:4305240029 地址:隆回县桃花坪街道桃洪东路450号
主办单位:中共隆回县委、隆回县人民政府
承办单位:隆回县数据局
归档时间:
已归档