网站首页
专题首页
政策文件
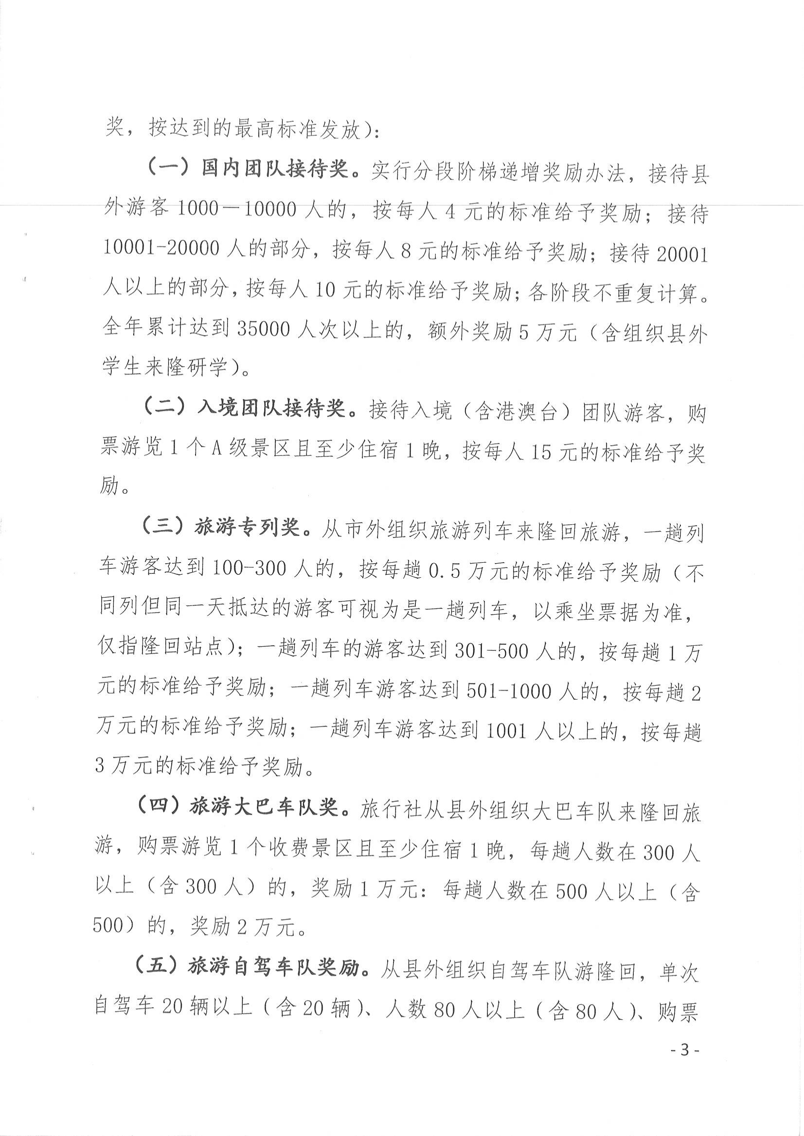
主要目标
重点任务
工作动态
成绩亮点
经验做法
当前位置:
首页
>
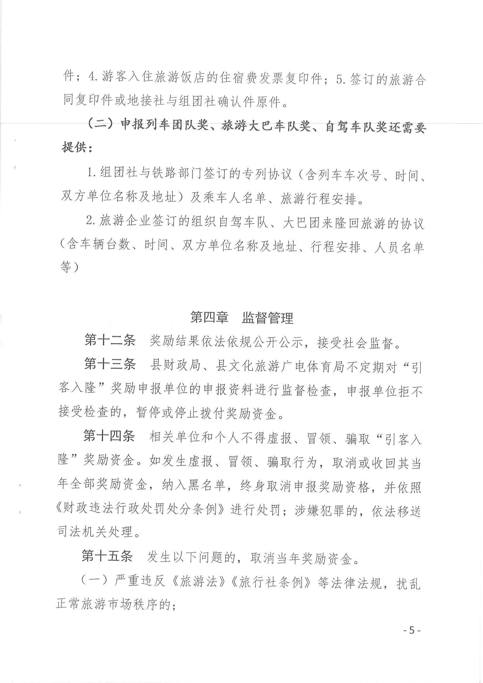
专题专栏
>
全力以赴打好发展六仗
>
重点任务
>
经济增长主动仗
隆回县人民政府办公室关于印发《隆回县“引客入隆”旅游奖励办法(试行)》的通知
时间:
2023-07-27 17:38
来源:隆回县文旅广体局 作者:隆回县文旅广体局
(
一审:
二审:
三审:
)
【打印文章】
【关闭】
国家部委网站
省市政府网站
省直单位网站
市州县区网站
网站地图
单位办公电话
主办单位: 隆回县人民政府 承办: 隆回县数据局 (电话:0739-8242461) 网 址: www.longhui.gov.cn
湘公网安备:43052402000128号
备案号:
湘ICP备20005264号
网站标识码:4305240029 地址:隆回县桃花坪街道桃洪东路450号
主办单位:中共隆回县委、隆回县人民政府
承办单位:隆回县数据局
归档时间:
已归档